Language
简体中文
English
TEL: (86)18866966288
Language
简体中文
English
TEL: (86)18866966288
网站首页
走进威普斯
公司简介
企业文化
荣誉资质
领导致辞
新闻动态
公司动态
行业新闻
产品中心
输送带类
V带(三角带)
公司相册
人才招聘
销售服务
销售网络
技术服务项目
网上订货
联系我们
公司动态
当前位置:
公司首页
>>
新闻动态
>>
公司动态
>>
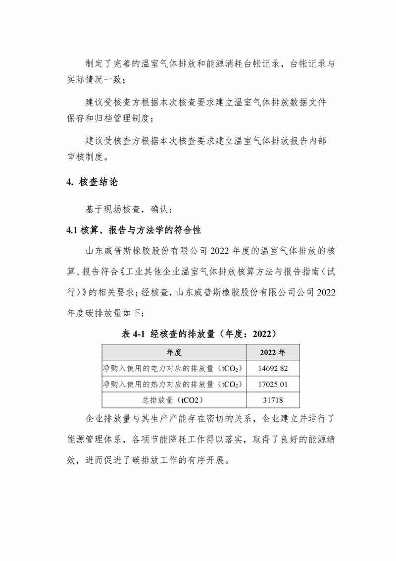
2022年度温室气体排放核查报告
公司动态
|
2023-04-03 09:57
碳排放核查报告2022